@国务院 我来说
网站地图
市政府网站
用户空间
无障碍浏览
关怀版
首页
市情简介
政务资讯
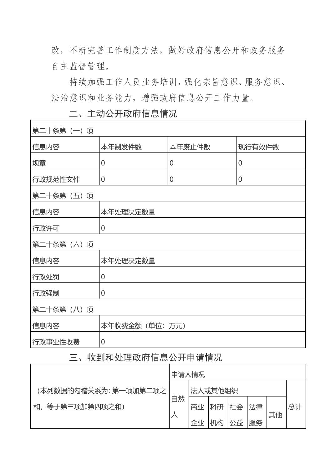
政府信息公开
政务服务
政民互动
首页
>
政务公开
>
政府信息公开年报
景德镇市统计局2025年关于政府信息公开工作的报告
【审核人: 景德镇市统计局】 【作者: 】 【信息时间: 2026-01-20 10:25】 【访问量:
】 【
我要打印
】【
关闭
】
相关文档:
相关附件:
1077057
景德镇市统计局2025年关于政府信息公开工作的报告
20
景德镇市统计局
2026-01-20
871
政府信息公开年报