@国务院 我来说
网站地图
市政府网站
用户空间
无障碍浏览
关怀版
首页
市情简介
政务资讯
政府信息公开
政务服务
政民互动
首页
>
政务公开
>
法定主动公开内容
>
部门预决算
公开方式:
主动公开
有效期:
长期有效
公开时限:
长期公开
公开范围:
面向全社会
信息索取号:
014544359/2024-21416
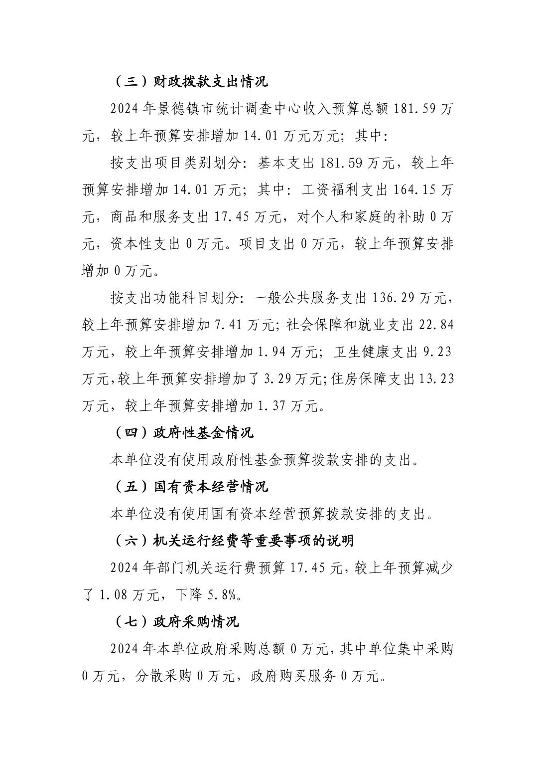
景德镇市统计调查中心2024年单位预算
【审核人: 景德镇市统计局】 【作者: 】 【信息时间: 2024-03-07 10:24】 【访问量:
】 【
我要打印
】【
关闭
】
相关文档:
相关附件:
991287
景德镇市统计调查中心2024年单位预算
20
景德镇市统计局
2024-03-07
879
部门预决算